Auto Translation

AI-Powered Multilingual Translation for Master Data

A smart AI-driven translation tool designed to convert master data between any languages with precision, speed, and scalability. Tailored for enterprise environments, it guarantees consistent and context-aware translation of technical descriptions, attributes, and industry-specific terminology across all platforms.

What Sets Us Apart:

Key Capabilities

AI-Driven Language Translation

Effortlessly convert master data records—such as materials and services—across multiple languages while preserving technical precision.

Industry-Specific Expertise

Accurately interprets and preserves specialized terminology and jargon across industries such as manufacturing, oil & gas, energy, and more.

Context-Sensitive Translation

Moves past direct translation by interpreting context to deliver accurate grammar, syntax, and technical significance.

Localized User Interface

Adapts the Assure platform’s interface into native languages, empowering global teams to work seamlessly.

Multilingual Datasheet Translation

Effortlessly translates product and service details in datasheets to ensure smooth global accessibility.

How AI-Powered Translation is Transforming Master Data

In the pursuit of efficient, unified global operations, organizations face a hidden yet pervasive challenge—multilingual MRO (Maintenance, Repair, and Operations) master data. Whether it’s in manufacturing, oil & gas, energy, or utilities, most large enterprises operate across borders. As a result, they inherit localized data in multiple languages, which, if unmanaged, can cripple ERP transformations, procurement efficiency, and plant maintenance workflows.

While traditional language supplementation techniques in ERP systems attempt to fill in missing language values for descriptions, they often fall short. That’s where AI-powered multilingual translation steps in—not just to translate, but to understand, normalize, and enrich MRO data intelligently.

A comprehensive master material cleansing process goes beyond just cleaning entries. It includes:

  • MRO data normalization to standardize units and formats

  • MRO data scrubbing to remove duplicate or outdated records

  • MRO data enrichment with OEM specs, attributes, and reference data

  • MRO material master data cleansing and classification using global taxonomies

The Problem: Disconnected Descriptions and Lost Context

A frequent issue in MRO master data is the absence or inconsistency of language-specific descriptions. For example, an item like “Hex Head Bolt, Stainless Steel, M10 x 50” may appear in English at one plant, be partially translated in German at another, and be listed without key specifications in a Spanish database.

This fragmentation causes:

  • Confusion among buyers and maintenance teams

  • Redundant procurement and inventory buildup

  • Missed opportunities for part consolidation

  • Project delays due to part misidentification

 

Traditional ERP features offer partial remedies, inserting fallback descriptions in a default language (often English) when translations are missing. However, these solutions are rigid and do not account for complex, domain-specific terminology or attribute alignment across languages.

The AI Advantage: Smart, Scalable, Contextual Translation

AI-based translation engines trained on domain-specific data (like MRO materials) go well beyond basic word substitution. They understand:

  • Linguistic nuances in technical terms (e.g., “bearing” as a mechanical part vs. direction)

  • Structural dependencies such as dimension sequencing, brand references, and classification codes

  • Cross-lingual attribute matching for normalized cataloging

With these capabilities, AI transforms translation into a business enabler.

Examples of AI at Work:

A Portuguese description “Rolamento rígido de esferas 6204 ZZ” is automatically translated to:
“Deep Groove Ball Bearing 6204 ZZ, Shielded”, retaining both function and format.

A Chinese record listing “电动执行器” is interpreted contextually as
Electric Actuator, with matching manufacturer and voltage attributes sourced from related entries.

A German material labeled “Edelstahlschraube M10 x 50, Sechskant” becomes
Stainless Steel Hex Head Screw M10 x 50, standardized to global naming convention templates.

Beyond Translation: Harmonization & Enrichment

AI doesn’t stop at translating. It goes further to:

  • Deduplicate entries across languages and plants using fuzzy matching and AI models

  • Enrich missing fields such as specification, unit of measure, and manufacturer code

  • Normalize attribute order and syntax for global consistency

  • Classify parts into taxonomies like UNSPSC or eCl@ss

The outcome: a clean, multilingual catalog that supports global sourcing, maintenance planning, and accurate reporting.

Business Value: Why It Matters Now

Where supply chain disruptions and plant downtime can cost millions, clean and consistent MRO data is no longer optional. AI-powered multilingual translation delivers:

  • ERP-readiness for global system rollouts (e.g., SAP S/4HANA migrations)

  • Inventory optimization through part consolidation and elimination of duplicates

  • Procurement leverage via centralized visibility into global material usage

  • Maintenance efficiency with clear, standardized part descriptions at every site

Table of Contents

Benefits

Unmatched Accuracy, Speed, and Scalability – Delivered

Auto Translation is fully integrated with Moresco’ data governance tools like Assure and PureData, making it an ideal solution for enterprises undergoing ERP transformation, M&A, or global master data initiatives.:

Improved Accuracy & Consistency

Maintains terminological consistency across records, ensuring compliance and clarity.

Efficiency & Scalability

Translates millions of records at once using AI automation—faster than manual efforts.

Adaptability

Easily adapts to new languages, industry domains, and client-specific terminologies.

AI-Powered Multilingual Translation for Master Data

Auto Translation by Moresco is an intelligent translation engine built to convert master data from any language to any required language—accurately, efficiently, and at scale. Designed specifically for enterprise use, it ensures that technical descriptions, attributes, and domain-specific terms are translated consistently and contextually across systems.

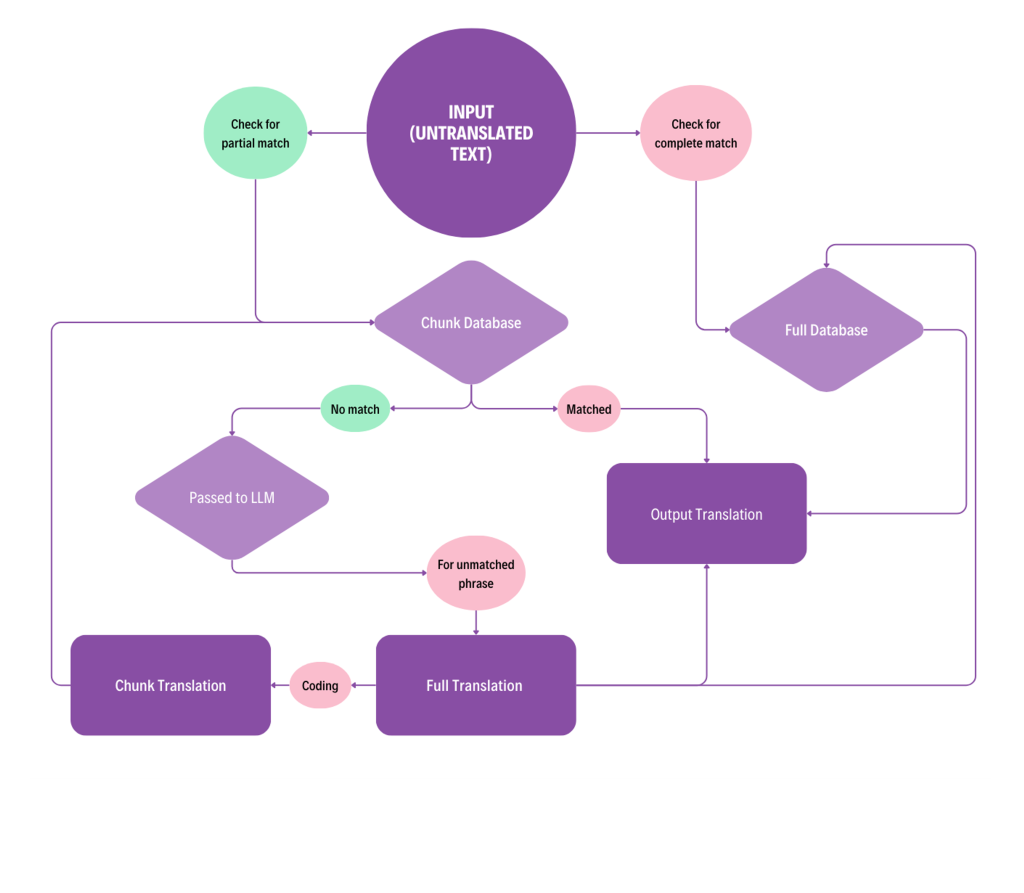
The Auto AI Translation process is powered by a combination of database matching, chunk-based translation, and large language models (LLMs) for unmatched entries. The diagram here illustrates the full translation logic:

Auto Translation

How It Works: Translation Flow

  • Input Untranslated Text

    The translation starts with raw text from master data records.

  • Match Check

    -The system first checks for a complete match in the full database.

    -If not found, it checks for partial matches in the chunk database.

  • Database Matching or LLM Intervention

    -If a match is found, it retrieves the output translation.

    -If unmatched, the phrase is passed to an LLM to generate accurate translation contextually.

  • Chunk Translation & Coding

    For unmatched phrases, chunk-based translation is supported with semantic coding for better consistency and accuracy.

  • Output Translation

    Final output includes matched and LLM-translated content delivered seamlessly into the system.

Performance Metrics

Our Auto Translation agent is optimized for speed, scale, and accuracy—backed by internal benchmarks and proven results across large enterprise datasets.

Average Processing Time

Processes 10,000+ records in under 2 minutes, including parsing and post-processing. Supports near real-time translation for smaller batches and individual entries.

Translation Accuracy

Delivers 97.2% accuracy benchmarked against expert human translations. Built-in glossary enforcement ensures consistency in repeated terms and technical language.

Language Support

Supports 30+ languages, including English, French, Spanish, Chinese, Arabic, and more. Offers domain-specific tuning for manufacturing, ERP, and industrial vocabularies.

Translation Memory Capacity

Utilizes 2.8M+ phrase pairs across industries. Continuously updated with client-specific terminology to improve speed, reuse, and contextual accuracy.

Why Us

Get Tailored Solutions For Your Industry

Oil & Gas

Energy & Utility

Food & Beverage

Natural Resources

Manufacturing

Other Industries

Your data is secure and used solely for intended purposes. We prioritize your privacy and protect your information.
Your data is secure and used solely for intended purposes. We prioritize your privacy and protect your information.